
Artículo Original |
Comprensión fenomenológica de la cultura ambiental turística en la reducción de la contaminación en la playa Las Palmeras
Phenomenological understanding of environmental tourism culture in reducing pollution at Las Palmeras Beach
Carlos, Almidón Ortíz
; Jorge Angelo, Cabrera Ñahuero
; Miriam Viviana, Ñañez Silva
; Paula Milagros, Chiok Pérez
; Bertha Nancy, Larico Quispe ![]()
Universidad Nacional de Cañete, Lima, Perú.
Resumen
La problemática de la contaminación ambiental en la playa Las Palmeras, ubicada en el distrito de Tambo de Mora, Chincha, situación que incide negativamente en el desarrollo turístico de la zona. El objetivo general fue analizar cómo la cultura ambiental turística contribuye a la reducción de dicha contaminación. El estudio se enmarcó en un enfoque cualitativo de tipo descriptivo, con diseño fenomenológico y método inductivo. Se empleó una guía de entrevista semiestructurada compuesta por 16 preguntas, previamente validadas por expertos, aplicada a actores vinculados con la gestión ambiental local: un administrador del desembarcadero de Tambo de Mora, dos trabajadores municipales, tres ingenieros químicos, un ingeniero ambiental y un docente de tecnología y ambiente. Los resultados evidencian que estrategias como charlas educativas, jornadas grupales de limpieza y otras acciones participativas fortalecen la cultura ambiental turística, incrementando el conocimiento, promoviendo comportamientos responsables y fomentando la participación activa de los involucrados. Se concluye que las actividades de sensibilización y concientización deben implementarse de manera continua y bajo supervisión permanente. Se recomienda, además, desarrollar campañas didácticas atractivas, lideradas por la municipalidad y respaldadas como parte de la responsabilidad social de las industrias pesqueras locales.
Palabras clave: cultura ambiental turística, contaminación ambiental, conocimiento ambiental, comportamiento ambiental, participación ambiental.
Abstract
This research addresses the issue of environmental pollution at Las Palmeras Beach, located in the district of Tambo de Mora, Chincha, a situation that negatively affects the area’s tourism development. The main objective was to analyze how environmental tourism culture contributes to reducing this pollution. The study employed a qualitative, descriptive approach, with a phenomenological design and an inductive method. A semi-structured interview guide comprising 16 questions, previously validated by experts, was applied to stakeholders involved in local environmental management: one administrator of the Tambo de Mora landing stage, two municipal workers, three chemical engineers, one environmental engineer, and one technology and environment teacher. The findings reveal that strategies such as educational talks, group beach-cleaning days, and other participatory actions strengthen environmental tourism culture by increasing knowledge, promoting responsible behavior, and encouraging active participation among stakeholders. The study concludes that awareness-raising and sensitization activities should be implemented continuously and under constant supervision. Furthermore, it is recommended to develop engaging educational campaigns led by the municipality and supported as part of the social responsibility initiatives of local fishing industries.
Keywords: environmental tourism culture, environmental pollution, environmental knowledge, environmental behavior, environmental participation.
|
Recibido/Received |
03-06-2025 |
Aprobado/Approved |
12-09-2025 |
Publicado/Published |
14-09--2025 |
Introducción
La cultura ambiental turística constituye un componente clave para garantizar la sostenibilidad de los recursos costeros. Según Padrón (2020), esta se desarrolla a partir de la instrucción ambiental brindada a la comunidad receptora del turismo, integrándose en un conjunto de saberes, costumbres, destrezas, disposiciones y principios que median en la percepción y el uso sostenible del entorno. Chávez (2019) complementa esta visión al señalar que implica una valoración activa de los recursos naturales para su preservación, no solo desde el conocimiento teórico, sino también a través de acciones concretas que benefician a la comunidad y fortalecen su economía.
A nivel internacional, la contaminación de playas ha sido identificada como una amenaza creciente. El World Bank Group (2019) advirtió que aproximadamente el 80 % de los contaminantes en playas del Caribe corresponden a plásticos, afectando gravemente la fauna marina y degradando el recurso turístico. Estudios como el de Garcés (2022) en Playa Blanca (Colombia) y Corral et al. (2022) en Las Bocas (México) evidencian que la deficiente gestión de residuos, el turismo no regulado y las actividades pesqueras sin control son factores recurrentes de degradación ambiental. Experiencias en Ecuador (Panchana, 2020; Mendoza, 2023) y en programas de limpieza y educación ambiental (Palma, 2022; Henao et al., 2022) demuestran que, aunque estas acciones generan conciencia, su impacto es limitado si no se realizan de manera continua y articulada.
En el contexto peruano, el Ministerio del Ambiente (MINAM, 2022) reconoce que el estado de las zonas marino-costeras depende directamente del conocimiento, valores y comportamientos de la población. Campañas como Perú limpio, playas limpias han mostrado resultados positivos en la reducción de residuos, aunque persisten conductas inadecuadas, como el abandono de basura en la arena y el mar. A ello se suman eventos de gran impacto, como el derrame de petróleo de 2022, que dejó decenas de playas contaminadas meses después del incidente, afectando ecosistemas y la salud humana (Vásquez et al., 2022).
La playa Las Palmeras, ubicada en el distrito de Tambo de Mora, Chincha, ejemplifica esta problemática. El Ministerio de Salud (MINSA, 2023) la ha calificado como “no saludable” debido a la acumulación de residuos sólidos de origen antropogénico, quema de basura y ausencia de contenedores, afectando su atractivo turístico y poniendo en riesgo la biodiversidad y la salud pública.
En este escenario, resulta prioritario comprender cómo la cultura ambiental turística puede contribuir a reducir la contaminación en playas como Las Palmeras. La presente investigación se plantea analizar este fenómeno desde un enfoque cualitativo, integrando las percepciones y experiencias de actores locales vinculados a la gestión ambiental, con el fin de aportar evidencias que orienten estrategias de conservación y desarrollo turístico sostenible.
Materiales y métodos
Enfoque y tipo de investigación: Este estudio adoptó un enfoque cualitativo, seleccionado por su idoneidad para explorar y comprender las experiencias, percepciones y significados que las personas atribuyen a un fenómeno específico. Tal como señalan Denzin y Lincoln (2018), permite interpretar el objeto de estudio desde múltiples perspectivas, utilizando herramientas como entrevistas, captura de imágenes, grabaciones y observación directa para lograr una comprensión profunda y contextualizada. En concordancia con Escudero y Cortez (2018), la investigación se clasifica como básica, orientada a descubrir principios fundamentales y patrones subyacentes, contribuyendo así al avance teórico en el campo y sirviendo de base para futuros estudios aplicados. El diseño de investigación fue fenomenológico, Siguiendo a Fuster (2019), este permite un examen detallado de las experiencias cotidianas dentro de un tema específico, enfatizando la subjetividad y analizando la complejidad humana más allá de lo cuantificable. Se empleó el método inductivo, como afirma Bernal (2010), desarrolla marcos teóricos generales a partir de análisis detallados de situaciones individuales, lo cual es coherente con el carácter exploratorio y descriptivo de la investigación cualitativa.
Participantes: La población de estudio estuvo conformada por personas de Tambo de Mora vinculadas con la gestión ambiental de playas. Se incluyeron los siguientes grupos: Administrador del desembarcadero pesquero de Tambo de Mora (ADT1), trabajadores municipales relacionados con la gestión ambiental (TM2, TM3), ingenieros químicos de industrias cercanas (IGQ4, IGQ5, IGQ6), un ingeniero ambiental (IGA7) y un docente de ciencia, tecnología y ambiente (DTA8). Se seleccionó una muestra no probabilística de ocho participantes, considerando criterios de inclusión y exclusión que aseguraran relevancia y experiencia en materia ambiental. El muestreo combinó el muestreo por conveniencia, que permite la selección directa por parte del investigador (Hernández, 2021) y el muestreo en cadena o bola de nieve (Katayama, 2014), en el que los propios participantes refirieron a otras personas con características similares.
Técnicas e instrumentos: La recolección de datos se realizó a través de la entrevista semiestructurada, siguiendo lo propuesto por Schettini y Cortazzo (2016), quienes destacan la importancia de establecer acuerdos previos para garantizar un proceso de entrevista efectivo. Este instrumento fue sometido a validación por juicio de expertos (Escobar y Cuervo, 2008) por tres docentes con amplia experiencia de la Escuela de Administración en Turismo y Hotelería, quienes evaluaron su relevancia, claridad y pertinencia. Antes del trabajo de campo, se realizó una prueba piloto con tres personas con características similares a la muestra objetivo. A partir de la retroalimentación obtenida, se mejoró la claridad de las preguntas, se eliminaron redundancias, se reorganizó el orden para una mejor fluidez y se ajustaron aspectos logísticos.
Análisis de datos: Estos se procesaron con el software Atlas.ti para análisis cualitativo (San Martín, 2014). El proceso analítico incluyó el análisis descriptivo a través de la generación de nubes de palabras para identificar conceptos y términos recurrentes y el análisis inferencial para la elaboración de redes de códigos y matrices de coocurrencia que nos permitió identificar relaciones entre categorías. También se utilizó la Triangulación para la Comparación de datos de diferentes fuentes para validar hallazgos e identificar convergencias y divergencias.
Consideraciones éticas: El estudio siguió las directrices éticas para la investigación cualitativa. Se obtuvo consentimiento informado de todos los participantes, asegurando que comprendieran el propósito, alcance y carácter voluntario de su participación. Se garantizó el anonimato mediante la asignación de códigos alfanuméricos y todos los datos fueron almacenados de forma segura. La investigación cumplió con los principios de respeto, beneficencia y no maleficencia, procurando no ocasionar daño alguno a los participantes ni a su comunidad.
Resultados
Cultura ambiental turística y reducción de la contaminación en la playa Las Palmeras
La exploración fenomenológica realizada permitió identificar percepciones clave de los actores locales respecto a la relación entre la cultura ambiental turística y la reducción de la contaminación en la playa Las Palmeras, distrito de Tambo de Mora, de esta manera la contaminación es percibida como una problemática asociada principalmente a la falta de conciencia y educación ambiental en la población local y en los visitantes. Según un ingeniero químico (IGQ4): “Mayormente, la contaminación en la playa se da porque las personas no están concientizadas y hace falta fomentar la cultura en el distrito, siendo necesario incentivar la cultura ambiental turística, mediante una estrategia para reducir la contaminación. Las acciones que reducirían la contaminación en Las Palmeras serían dar folletos a las personas que ingresan a la playa sobre el tema de residuos y poner contenedores de basura”
De manera complementaria, un ingeniero ambiental enfatizó:
“La cultura ambiental turística en los pobladores de Tambo de Mora tiene bastantes deficiencias. Me he percatado de que hay residuos sólidos tirados en el suelo, como papeles y plásticos. Las falencias en la cultura ambiental turística son muy importantes porque influyen en el comportamiento de las personas. Crea hábitos, lo cual ayudará a la población y a los turistas a controlar la contaminación. Para mejorar, se podría implementar cartelería y talleres con personal de la zona para concientizar a los turistas y a los locales” (IGA7).
Las observaciones directas realizadas durante el trabajo de campo corroboran la presencia de residuos como botellas plásticas y de vidrio, cartón, colillas de cigarro y otros desechos sólidos que, de no ser retirados, permanecen durante largos periodos o terminan en el mar. Aunque los participantes reconocen la utilidad de contar con infraestructura básica como contenedores de basura, subrayan que la verdadera reducción de la contaminación depende de un compromiso activo con prácticas responsables, más allá de la disponibilidad de recursos materiales.
Las entrevistas realizadas revelan una preocupación compartida por la degradación ambiental en Playa Las Palmeras, y señalan la necesidad urgente de transformar la relación entre turismo y sostenibilidad. La cultura ambiental turística emerge como un eje estratégico, articulando educación, normativas, participación ciudadana y acciones concretas para enfrentar los retos ecológicos en zonas costeras (Figura 1). Entre las iniciativas más valoradas por los participantes destacan las campañas de sensibilización, los talleres colaborativos, la instalación de señalética informativa, la entrega de materiales educativos y las jornadas comunitarias de limpieza.
Figura 1. Red de códigos de la categoría cultura ambiental turística

Los testimonios recogidos en el marco de esta investigación no se limitan a identificar las causas de la contaminación en Playa Las Palmeras, sino que configuran un corpus de propuestas concretas orientadas a la transformación del entorno. Las voces participantes coinciden en destacar la educación ambiental, la participación ciudadana y el compromiso institucional como pilares fundamentales para revertir el deterioro ecológico. Estas estrategias, si se desarrollan de manera sostenida y articulada, tienen el potencial de generar un espacio costero más limpio, atractivo y resiliente, tanto para la comunidad local como para los visitantes (Figura 2).
Figura 2. Patrones transversales cultura ambiental turística

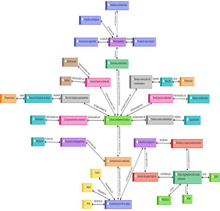
La Figura 2 presenta un mapa conceptual que sintetiza los actores, procesos y problemáticas involucradas en la gestión ambiental de zonas turísticas costeras. En el núcleo del esquema se ubica la municipalidad, en interacción directa con brigadas ecológicas, personal supervisor, gestores ambientales y cuerpos de seguridad, quienes desempeñan funciones operativas clave. El mapa destaca elementos como el conocimiento ambiental, el manejo adecuado de residuos, el reciclaje y la participación social, todos ellos integrados en una cultura ambiental turística que promueve normas de limpieza permanente y comportamientos responsables.
Asimismo, se identifican las principales fuentes de contaminación que afectan a las playas y cuerpos de agua, entre ellas los residuos sólidos, los aceites, las emisiones tóxicas y las actividades industriales. Estas amenazas comprometen la calidad de los atractivos turísticos y exigen respuestas coordinadas por parte de organismos reguladores como ONAA, OBSA y PRODUCE, los cuales impulsan procesos de capacitación y aplicación normativa. En conjunto, la imagen evidencia la necesidad de una gestión ambiental integral, basada en la educación, la regulación efectiva, la acción comunitaria y la implementación de medidas concretas para preservar el equilibrio ecológico en contextos turísticos vulnerables.
Conocimiento ambiental y su impacto en la reducción de la contaminación en la playa Las Palmeras
Figura 3. Patrones transversales de conocimiento ambiental y su impacto en la reducción de la contaminación en la playa Las Palmeras

Estos testimonios muestran que el conocimiento ambiental no se limita a la adquisición de datos, sino que implica un proceso de concientización que vincula la experiencia personal con el impacto colectivo. En este sentido, las estrategias de sensibilización como talleres, charlas comunitarias y jornadas de limpieza acompañadas de explicaciones técnicas, se perciben como herramientas clave para reducir la contaminación en la playa. En síntesis, como se aprecia en la Figura 3, las entrevistas evidencian un consenso firme sobre la urgencia de fortalecer el conocimiento ambiental en Tambo de Mora como estrategia clave para mitigar la contaminación en la playa Las Palmeras. Las acciones propuestas, que incluyen la difusión de información mediante capacitaciones, emisoras locales, redes sociales y señalética; la realización de talleres de reciclaje en la propia playa; y la participación activa de colegios e industrias, reflejan la necesidad de un enfoque articulado e inclusivo. No obstante, subsisten retos significativos que exigen un compromiso sostenido y coordinado entre todos los actores sociales, institucionales y productivos, a fin de lograr una transformación duradera hacia prácticas ambientales responsables y una comunidad plenamente consciente de su relación con el entorno.
Comportamiento ambiental y su incidencia en la reducción de la contaminación en la playa Las Palmeras
En la subcategoría comportamiento ambiental, se indagó sobre la influencia de las acciones de los pobladores de Tambo de Mora en el estado ambiental de la playa Las Palmeras, así como las estrategias necesarias para orientar dichas conductas hacia un impacto positivo. Para ello, se formularon preguntas clave:
1. ¿Considera que los pobladores de Tambo de Mora presentan comportamientos que afectan negativamente la playa Las Palmeras en términos de contaminación ambiental? De ser así, ¿podría describir comportamientos específicos que haya presenciado o conocido?
2. ¿Qué acciones considera usted que los pobladores deberían implementar para contribuir efectivamente a la reducción de la contaminación en la playa Las Palmeras?
Se presenta respuestas representativas de los informantes, evidenciando patrones conductuales y posibles soluciones. Entre las conductas más señaladas destacan: el arrojo de bolsas de basura en áreas desoladas (APT1), la disposición inadecuada de residuos sólidos en la arena o el suelo tanto por locales como por visitantes (IGQ5), y la falta de responsabilidad ambiental en ausencia de supervisión (IGA7). Se enfatiza la necesidad de capacitaciones previas a la imposición de sanciones, para garantizar que la población comprenda las consecuencias de sus actos (IGQ6).
El análisis revela que el comportamiento de los pobladores y visitantes se ve condicionado por factores como el conocimiento de normas ambientales, la presencia de supervisión, y la influencia de normas sociales, tanto descriptivas (lo que la mayoría hace) como prescriptivas (lo socialmente aceptable), tal como plantea Sevillano (2019). Además, el Ministerio del Ambiente (MINAM, 2023) subraya que la correcta disposición de residuos y el reciclaje no solo reducen la cantidad de desechos y el consumo de recursos, sino que también generan beneficios como el ahorro energético y la creación de empleo.
En conjunto, los informantes coinciden en que la principal conducta a corregir es el arrojo indiscriminado de residuos, proponiendo un abordaje integral que incluya: instalación de contenedores estratégicamente ubicados, campañas de educación ambiental, capacitaciones comunitarias y, de forma complementaria, la aplicación de sanciones posteriores a la etapa de sensibilización. Este enfoque educativo-sancionador busca consolidar un cambio de hábitos sostenido en el tiempo. En la Figura 4, se presenta la red de códigos asociada a esta subcategoría, donde se evidencia la interrelación entre la conciencia ambiental, las prácticas de disposición de residuos y las estrategias propuestas para fomentar un comportamiento ambiental responsable. El objetivo final es promover actitudes que protejan la playa Las Palmeras, favoreciendo un desarrollo turístico sostenible y un entorno más limpio y saludable para residentes y visitantes.
Figura 4. Patrones transversales de comportamiento ambiental y su incidencia en la reducción de la contaminación en la playa Las Palmeras

Participación ambiental y su contribución a la reducción de la contaminación en la playa Las Palmeras
En síntesis, podemos observar que las entrevistas evidencian un consenso general sobre la necesidad urgente de fomentar el comportamiento ambiental en Tambo de Mora como vía para mitigar la contaminación en la playa Las Palmeras. Las propuestas planteadas, que abarcan desde la promoción de valores y el fortalecimiento del compromiso ciudadano, hasta la aplicación de sanciones ante conductas negativas reiteradas, precedidas siempre por una adecuada información sobre el cuidado del entorno y las consecuencias de su deterioro, reflejan la relevancia de un enfoque integral y colaborativo. No obstante, subsisten desafíos significativos que demandan un esfuerzo constante y articulado entre todos los actores involucrados, con el fin de impulsar un cambio sostenible hacia prácticas ambientales más responsables y una comunidad plenamente consciente de la importancia de preservar su patrimonio natural.
Figura 5. Patrones transversales de participación ambiental y su incidencia en la reducción de la contaminación en la playa Las Palmeras

En la subcategoría participación ambiental, se indagó sobre las actividades colectivas que contribuyen a disminuir la contaminación en la playa Las Palmeras (Figura 5). Las preguntas clave fueron: “¿Podría describir algunas actividades en las que haya participado y cómo cree que contribuyen a la protección del medio ambiente en la zona costera?” y “¿Qué nuevas actividades grupales considera que se podrían implementar para seguir contribuyendo en la reducción de la contaminación ambiental?”.
Los testimonios evidencian que las campañas de limpieza de playas, realizadas con el apoyo de la municipalidad, asociaciones como APROTAMBO, instituciones educativas y la comunidad, constituyen la actividad más frecuente y valorada. Estas acciones no solo contribuyen a mantener el entorno libre de residuos, sino que fortalecen el sentido de identidad y compromiso comunitario, además de generar una imagen positiva para el turismo. Los informantes también sugieren la implementación de nuevas estrategias, como programas educativos para niños, incentivos por reciclaje, uso de medios locales para difundir mensajes ambientales y capacitaciones dirigidas a comerciantes y operadores turísticos, quienes pueden actuar como multiplicadores del cambio. En conclusión, las campañas de limpieza, combinadas con la educación y concientización ambiental, representan una vía inmediata y eficaz para mejorar las condiciones de la playa Las Palmeras. Sin embargo, para lograr un impacto sostenible es indispensable un enfoque integral que fomente hábitos responsables desde edades tempranas y una participación colectiva constante, consolidando así un desarrollo costero más limpio, saludable y atractivo para residentes y visitantes.
Contaminación ambiental en la playa Las Palmeras y estrategias de mitigación
En la categoría contaminación ambiental (Figura 6), se analizó la condición actual de la playa Las Palmeras y las acciones que podrían contribuir a disminuir este problema. Las preguntas centrales fueron: “¿Qué opina usted sobre la contaminación ambiental en la playa Las Palmeras?” y “¿Qué actividades cree usted que podrían minimizar la contaminación ambiental en la playa Las Palmeras?”.
Figura 6. Patrones transversales de la contaminación ambiental en la playa Las Palmeras y estrategias de mitigación

Los testimonios evidencian una preocupación compartida por la falta de concientización de la población y visitantes, así como por la carencia de infraestructura adecuada, especialmente contenedores para residuos. Entre las estrategias sugeridas destacan la implementación de jornadas de limpieza regulares, la capacitación del personal municipal para desarrollar charlas informativas dirigidas a residentes y turistas, y la promoción del reciclaje como práctica cotidiana.
La contaminación en zonas costeras es un fenómeno que se intensifica en lugares con alta afluencia de visitantes, aumentando el riesgo de afectación a los ecosistemas y a la salud humana. Una estrategia clave para abordar esta problemática es inculcar valores y cultura ambiental mediante programas educativos, charlas y talleres, lo que permite atacar la causa raíz del problema. Según el Ministerio del Ambiente (MINAM, 2022), las actividades de educación e información ambiental sensibilizan a la población, promoviendo el manejo adecuado y la clasificación de residuos. En la misma línea, Prada (2013) sostiene que la concientización ambiental implica no solo comprender el problema, sino también adoptar una actitud activa hacia su solución, mientras que Peñaloza (2012) advierte que la falta de acciones puede derivar en consecuencias graves como enfermedades de la piel y deterioro del entorno.
En síntesis, los informantes coinciden en que la reducción de la contaminación en la playa Las Palmeras requiere medidas constantes y colaboración comunitaria. Acciones como las jornadas de limpieza, la capacitación de actores locales y la participación activa de turistas y pobladores, sumadas a la promoción del reciclaje, constituyen elementos esenciales para avanzar hacia un manejo costero sostenible. Este análisis busca identificar patrones comunes en las respuestas y proponer lineamientos que orienten futuras intervenciones para lograr un entorno más limpio y atractivo para residentes y visitantes.
La contaminación en la playa Las Palmeras no es solo un problema visible, sino una amenaza directa para su valor ambiental y turístico. Reducirla exige acciones permanentes —limpieza, educación ambiental y reciclaje— acompañadas de la participación activa de la comunidad y visitantes. Solo así será posible conservar este espacio como un entorno saludable y atractivo.
Contaminación del suelo en la Playa Las Palmeras: causas, consecuencias y estrategias de reducción
En la subcategoría contaminación del suelo, se investigaron las razones por las que los visitantes arrojan residuos en la playa Las Palmeras y las consecuencias derivadas de esta práctica. Las preguntas clave fueron: “¿Por qué motivos cree usted que las personas que visitan la playa Las Palmeras arrojan desperdicios al suelo, como por ejemplo en la entrada de la playa?” y “¿Cuáles cree usted que son las consecuencias de que la playa cuente con un suelo contaminado?”.
Las entrevistas muestran que las causas más recurrentes incluyen la carencia de infraestructura adecuada (contenedores y señalización), la deficiente vigilancia, hábitos negativos adquiridos en el hogar y una cultura ambiental deficiente. En cuanto a las consecuencias, se mencionan efectos en la salud (proliferación de plagas, enfermedades), la pérdida de biodiversidad y el deterioro de la imagen turística de la playa.
Exploración fenomenológica de la contaminación del aire en la Playa Las Palmeras
Dentro del análisis cualitativo, la categoría de contaminación del aire permitió explorar las percepciones ciudadanas sobre la calidad atmosférica en el distrito de Tambo de Mora y los elementos que inciden en su deterioro. A través de preguntas orientadoras como “¿Cómo describiría usted la condición del aire que respiramos en el distrito de Tambo de Mora?” y “¿Considera que las industrias pesqueras aledañas a la playa Las Palmeras son la principal fuente de contaminación del aire o existen otros motivos?”, se recogieron testimonios que ofrecen una mirada matizada sobre el fenómeno.
Los participantes coincidieron en señalar a las industrias pesqueras como el principal foco emisor de contaminantes atmosféricos, especialmente durante las temporadas de producción de harina de pescado, cuando se intensifican los olores desagradables y la presencia de humo. Aunque algunos informantes reconocen que existe cierto control institucional, también advierten que la quema de residuos sólidos, aunque menos frecuente, representa una fuente adicional de afectación ambiental. Por ejemplo, uno de los entrevistados expresó que “la contaminación del aire no la considero crítica (…) pero las principales fuentes son las industrias pesqueras” (IGQ5), mientras otro señaló que “el cielo se ve gris en temporada de producción (…) la industria es la principal fuente” (IGA7).
Los hallazgos sugieren que la calidad del aire en Tambo de Mora está condicionada por la actividad industrial y por la eficacia de los mecanismos de regulación ambiental. En los períodos de inactividad de las plantas, la afectación disminuye, lo que evidencia una relación directa entre la producción pesquera y la contaminación atmosférica. Ante este escenario, los informantes proponen medidas concretas como el fortalecimiento del control de emisiones, la vigilancia comunitaria para evitar prácticas nocivas como la quema de basura, y una mayor articulación entre autoridades locales, empresas y ciudadanía. Estas acciones, si se implementan de forma sostenida, podrían contribuir a la construcción de un entorno más saludable y a la consolidación de una cultura ambiental comprometida con la calidad del aire.
Discusión
Los hallazgos cualitativos revelan que el acceso a información precisa y contextualizada potencia la efectividad de las acciones de conservación, en línea con lo planteado por Cortés et al. (2017), quienes vinculan el conocimiento ambiental con la participación ciudadana. La educación ambiental, especialmente desde la infancia, no solo activa valores proambientales, sino que facilita su transformación en prácticas voluntarias y sostenibles, como el reciclaje y la limpieza de playas (Iman & Martínez, 2021; Pumapillo & Pérez, 2022). Esta dimensión educativa se convierte en la base para una comprensión profunda del problema, tal como lo señala el MINAM (2013) al describir la pérdida de las cualidades del suelo por la contaminación.
Los testimonios recogidos también evidencian que la persistencia de hábitos inadecuados, como el abandono de residuos, constituye un factor crítico en la contaminación. La modificación de estos comportamientos requiere un enfoque multifacético que combine formación ambiental con políticas coercitivas, un planteamiento que coincide con los hallazgos de Rodríguez (2021) y Panchana (2020). Asimismo, se subraya la importancia de la participación activa de la comunidad y los visitantes en campañas de limpieza, ya que esta implicación genera beneficios ambientales medibles y fomenta la colaboración grupal y la corresponsabilidad entre los actores sociales, como lo respaldan Henao-Castro et al. (2022) y Palma (2022). Un ejemplo exitoso de esta articulación se observa en la alianza interinstitucional en la playa Las Brisas, México, donde la colaboración entre distintos sectores potenció significativamente los resultados (Fundación Corresponsables, 2023).
En cuanto a las fuentes de contaminación, los informantes coinciden en señalar a las industrias pesqueras como el principal factor de deterioro de la calidad del aire en Playa Las Palmeras, aunque también reconocen la quema de residuos como una práctica ocasional. Esta percepción se fundamenta en la normativa de la OEFA (2013), que sanciona a las industrias por el incumplimiento en el tratamiento de emisiones, y en estudios que asocian la actividad pesquera con la contaminación atmosférica (Jiménez et al., 2021; Contreras, 2011). Además, se identifica una cultura ambiental debilitada como el factor estructural que perpetúa la contaminación del suelo, lo cual coincide con De la Varga (2009), quien atribuye la mayor parte de la degradación a prácticas humanas inadecuadas.
Los resultados obtenidos reafirman que el fortalecimiento de la cultura ambiental turística debe ser considerado como una estrategia central para la gestión sostenible del área. La articulación entre conocimiento, comportamiento y participación, junto con la cooperación entre comunidad, autoridades y sector privado, configura un modelo de gestión orientado a la preservación del recurso natural a largo plazo. La concientización a través de programas de educación y sensibilización ambiental se presenta como un mecanismo eficaz para incrementar la comprensión de las consecuencias del deterioro ambiental y fomentar un compromiso sostenido. Esta visión se alinea con Corral et al. (2022), quienes identificaron la falta de conciencia ambiental como la causa principal de degradación en la playa Las Bocas, Sonora.
En conclusión, esta investigación no solo expone las percepciones sobre el problema de la contaminación en Playa Las Palmeras, sino que también delinea un conjunto de acciones y estrategias clave para su reducción. Entre ellas se destacan las campañas educativas, los talleres comunitarios, las jornadas de limpieza y la instalación de puntos de recolección selectiva. Estas propuestas buscan identificar patrones comunes y orientar políticas públicas y proyectos sostenibles que contribuyan a la conservación de este espacio costero.
Consideraciones finales
La cultura ambiental turística constituye una estrategia eficaz para reducir la contaminación en la playa Las Palmeras. Su implementación requiere que las actividades de sensibilización y concientización se desarrollen de manera continua y bajo supervisión, fortaleciendo así el compromiso y los valores ambientales de la comunidad.
El conocimiento ambiental otorga al individuo la capacidad de modificar su comportamiento y mejorar su interacción con el entorno. Para lograr una verdadera interiorización de estos conocimientos, es fundamental emplear métodos de concientización dinámicos y atractivos, e iniciar este proceso desde edades tempranas. La educación ambiental debe abordar las causas, efectos y consecuencias de la contaminación, fomentando un vínculo sólido entre las personas y la naturaleza.
El comportamiento ambiental se ve influenciado por la imitación de las conductas observadas en el entorno cercano. La práctica de acciones responsables, sostenidas tanto por supervisión como por compromiso personal, incrementa las probabilidades de generar cambios positivos.
Agradecimientos
A la Universidad Nacional de Cañete.
Conflicto de intereses
No se reporta conflicto de intereses
Referencias
Chávez, S. (2019). Programa para incrementar la cultura turística medioambiental en niños de 10 a 11 años del sector Los Tumbos de Huanchaco - Trujillo [Tesis de licenciamiento, Universidad Nacional de Trujillo]. https://dspace.unitru.edu.pe/items/394ca743-d84e-4f21-bac7-d1d644b6565e/full
Contreras, S. (2011). La contaminación heredada: diferentes realidades, distintas soluciones. LEX, 9(8), 305-318. https://doi.org/10.21503/lex.v9i8.411
Corral, E., Atrip, L., Zazueta, C., Félix, L. y Gil, M. (2022). Diagnóstico del desarrollo ecoturístico al sur de Sonora en la playa Las Bocas Huatabampo. Revista de investigación académica sin frontera, (35), 1-18. https://doi.org/10.46589/rdiasf.vi37.456
Cortés, E. (2020). La investigación etnográfica en diseño. Legado de arquitectura y diseño, 15(28). https://www.redalyc.org/journal/4779/477963932010/html/
Denzin, N., y Lincoln, Y. (2018). The sage handbook of qualitative research (5th ed.). Sage.
Escobar, J., & Cuervo, Á. (2008). Validez de contenido y juicio de expertos: Una aproximación a su utilización. Avances en Medición, 6, 27-36. https://www.researchgate.net/publication/302438451_Validez_de_contenido_y_juicio_de_expertos_Una_aproximacion_a_su_utilizacion
Garcés, O. (2022). Contaminación por microplásticos en manglares y playas del área marina protegida de Cispata, Caribe Colombiano. Revista Ciencias Marinas y Costeras, 14(2), 9-25. https://doi.org/10.15359/revmar.14-2.1
González, A. y Tarazona, G. (2020). Propuesta de campaña de sensibilización ambiental para promover el manejo adecuado de residuos sólidos en la Asociación de Pescadores de Huanchaco [Tesis de pregrado, Universidad César Vallejo]. Repositorio institucional. https://repositorio.ucv.edu.pe/bitstream/handle/20.500.12692/53574/González_HAN-Tarazona_VGR-SD.pdf?sequence=1&isAllowed=y
Henao, A., Vives, M., Valcárcel, C., Salcedo, C., Torres, D., López, G y Cely, C. (2023). Sistematización de experiencias de jornadas de limpieza de playas en un área marina protegida como estrategia de educación ambiental. Mutis, 13(1), 1-17. https://doi.org/0.21789/22561498.1889
Hernández, O. (2021). Aproximación a los distintos tipos de muestreo no probabilísticos que existen. Revista Cubana de Medicina General Integral, 37(3), 1-3. http://scielo.sld.cu/scielo.php?script=sci_arttext&pid=S0864-21252021000300002
Iman, K. y Martínez, K. (2021). Turismo Sostenible para la conservación del balneario de Ancón, distrito de Ancón, Lima, - 2021 [Tesis de pregrado, Universidad César Vallejo]. Repositorio institucional. https://repositorio.ucv.edu.pe/bitstream/handle/20.500.12692/92046/Iman_JKA-Martinez_VKP-SD.pdf
Jiménez, O. L., Rojas-Ramírez, J., Oliva-Aguilar, V. R., y Tejeida-Padilla, R. (2021). Desarrollo de territorios turísticos en México mediante la autogestión con base sistémica. Revista Latinoamericana de Estudios Urbanos Regionales, 47(141), 5-26. https://doi.org/10.7764/EURE.47.141.01
Katayama, R. (2014). Introducción a la Investigación Cualitativa: Fundamentos, métodos, estrategias y técnicas. Fondo Editorial de la IGV. https://clea.edu.mx/biblioteca/files/original/616f8a7df1823bd0b2a6db1bd1b621eb.pdf
López, P. (2004). Población, muestra y muestreo. Punto cero, 9(8), 69-74. http://www.scielo.org.bo/pdf/rpc/v09n08/v09n08a12.pdf
Ministerio de Salud. (2023, 17 de julio). Verano Saludable. [enlace sospechoso eliminado]
Ministerio del Ambiente. (2022, 31 de marzo). Plataforma digital única del Estado Peruano. https://www.gob.pe/institucion/minam/campa%C3%B1as/25-salva-playas
Ministerio del Ambiente. (2023, 23 de junio). Salva Playas. https://www.gob.pe/institucion/minam/campa%C3%B1as/25-salva-playas
Ministerio del Ambiente. (2023, 3 de junio). Perú limpio, playas limpias.
Palma, K. (2022). Explorambiente “Un mar de sueños”, una contribución a la preservación del medio ambiente. https://repository.unad.edu.co/handle/10596/49817
Panchana, J. (2020). Comportamiento del turista en la conservación de recursos turísticos de la playa de Ballenita del Cantón Santa Elena, provincia de Santa Elena [Tesis de pregrado, Universidad Estatal Península de Santa Elena]. Repositorio UPSE. https://repositorio.upse.edu.ec/bitstream/46000/5366/1/UPSE-TDT-2020-0013.pdf
Peñaloza, J. (2012). Contaminación. DELOS: Desarrollo Local Sostenible, 5(13), 1-6. https://www.eumed.net/rev/delos/13/japp.pdf
Pumapillo, G. y Pérez, T. (2022). Creación de un módulo de experiencia educativa dirigida a niños de 6 a 11 años de Lima Metropolitana para concientizar sobre la contaminación de plásticos en la playa de Agua Dulce, Chorrillos, en el año 2022 [Tesis de pregrado, Toulouse Lautrec]. Repositorio TLS. https://repositorio.tls.edu.pe/bitstream/handle/20.500.12826/394
Ramírez, J. y Lacasaña, M. (2001). Plaguicidas: clasificación, uso, toxicología y medición de la exposición. Archivos de Prevención de Riesgos Laborales, 4(2), 67-75. https://archivosdeprevencion.eu/view_document.php?tpd=2&i=1270
Vásquez, C., Ordóñez, C. y Gonzales, G. (2022). Derrame de petróleo y sus efectos sobre la salud. Acta Médica Peruana, 39(1), 96-98. https://doi.org/10.35663/amp.2022.391.2330
World Bank Group. (2019). Marine Pollution in the Caribbean: Not a Minute to Waste. https://documents1.worldbank.org/curated/en/482391554225185720/pdf/Marine-Pollution-in-the-Caribbean-Not-a-Minute-to-Waste.pdf
