Artículo Original |
Perfiles neurobiológicos y factores psicosociales en el feminicida: Un análisis comparado de sentencias judiciales
Neurobiological profiles and psychosocial factors in femicide perpetrators: A comparative analysis of judicial sentences
Universidad César Vallejo, Lima, Perú.
Resumen
El perfil psicológico del feminicida y la influencia de los sistemas neurobiológicos y psicosociales en la determinación de las sentencias judiciales. Mediante una revisión sistemática basada en la metodología PRISMA 2020, se sintetizaron estudios científicos y fallos judiciales publicados entre 2019 y 2024 en las bases de datos Scopus, Web of Science y repositorios jurídicos de Perú, Honduras y España. Los resultados revelan un perfil integral caracterizado por disfunciones en la corteza prefrontal, hipersensibilidad mesolímbica y desregulación de neurotransmisores (serotonina y dopamina), que interactúan con esquemas cognitivos de dominación y baja asertividad. El análisis comparado de las sentencias evidenció discrepancias críticas en la tipificación penal; se observó una tendencia a la reclasificación del feminicidio a homicidio simple o imprudencial, especialmente en contextos donde la evidencia neurobiológica y el historial de control coercitivo fueron subestimados por los magistrados. Se concluye que el feminicida opera bajo una estructura biopsicosocial compleja que exige peritajes forenses multidimensionales. La aplicación del protocolo PRISMA aportó rigor y transparencia al análisis, demostrando la urgencia de integrar la neurociencia cognitiva y la psicología forense en el derecho penal para garantizar sentencias coherentes y fortalecer las políticas de prevención de la violencia letal contra las mujeres.
Palabras clave: feminicidio, neurobiología, perfil psicológico, sentencias judiciales.
Abstract
The psychological profile of the femicide perpetrator and the influence of neurobiological and psychosocial systems on the determination of judicial sentences. Through a systematic review based on the PRISMA 2020 methodology, scientific studies and judicial rulings published between 2019 and 2024 were synthesized from Scopus, Web of Science, and legal repositories in Peru, Honduras, and Spain. The results reveal a comprehensive profile characterized by dysfunctions in the prefrontal cortex, mesolimbic hypersensitivity, and deregulation of neurotransmitters (serotonin and dopamine), which interact with cognitive schemes of dominance and low assertiveness. The comparative analysis of sentences evidenced critical discrepancies in criminal classification; a trend toward reclassifying femicide as simple or involuntary manslaughter was observed, especially in contexts where neurobiological evidence and the history of coercive control were underestimated by magistrates. It is concluded that the femicide perpetrator operates under a complex biopsychosocial structure that requires multidimensional forensic expertise. The application of the PRISMA protocol provided rigor and transparency to the analysis, demonstrating the urgency of integrating cognitive neuroscience and forensic psychology into criminal law to ensure consistent sentencing and strengthen policies for the prevention of lethal violence against women.
Keywords: femicide, neurobiology, psychological profile, judicial sentences.
|
Recibido/Received |
17-11-2025 |
Aprobado/Approved |
26-01-2026 |
Publicado/Published |
27-01-2026 |
Introducción
El feminicidio representa la expresión más radical de la violencia estructural contra las mujeres, constituyendo un problema de salud pública y de derechos humanos en expansión. Las cifras regionales evidencian que no se trata de hechos aislados, sino de la culminación de procesos sistemáticos de dominación. Honduras encabeza las tasas de feminicidio en América Latina, con 6,0 casos por cada 100.000 mujeres, superando ampliamente a República Dominicana (2,9) (CEPAL, 2023a). Perú, Colombia y Chile registran tasas inferiores a 1, aunque estas se mantienen constantes (CEPAL, 2023b). Esta persistencia revela la insuficiencia de las estrategias actuales de prevención.
La variabilidad estadística no debe interpretarse como indicador de menor gravedad en contextos con cifras reducidas. La violencia letal contra las mujeres ha mostrado una estabilidad preocupante en los últimos cuatro años (CEPAL, 2023b). Por ello, se requiere un enfoque analítico que trascienda el discurso mediático y se fundamente en evidencia científica. La aplicación de metodologías sistemáticas permite identificar patrones y omisiones en la literatura especializada. En este marco, el protocolo PRISMA 2020 constituye una herramienta idónea para garantizar la transparencia en la revisión de fuentes (Page et al., 2021).
El estudio del feminicidio exige una perspectiva interdisciplinaria que articule saberes de la criminología, la psicología y el derecho penal. La estandarización metodológica facilita la detección de regularidades en la conducta delictiva y en la respuesta institucional. Además, permite visibilizar vacíos teóricos que obstaculizan la prevención en poblaciones vulnerables. Esta investigación adopta dicho enfoque para examinar la interacción entre variables biológicas y socioculturales en el perfil del agresor. El uso de PRISMA 2020 no responde a una formalidad metodológica, sino a una exigencia de rigor científico (Page et al., 2021).
La literatura reciente ha comenzado a explorar la implicación de los sistemas corporales en la génesis de la violencia extrema. El comportamiento humano está condicionado por mecanismos neurobiológicos que modulan la respuesta ante estímulos adversos. Alteraciones en el eje hipotálamo-hipofisario-adrenal se han vinculado con conductas impulsivas en agresores letales (Gonçalves Matias et al., 2020). Asimismo, la disfunción en neurotransmisores como la serotonina incide en la regulación afectiva y la agresividad reactiva. Estos elementos configuran un perfil etiológico de alta complejidad.
La neurociencia cognitiva ha documentado la relevancia de la corteza prefrontal en la inhibición de impulsos y juicios morales. Su hipofunción limita la capacidad de autorregulación, favoreciendo conductas violentas. Cuando se combinan con predisposiciones genéticas, estas alteraciones constituyen factores de riesgo biogénicos (Rodríguez & Orejarena, 2021). No obstante, es imperativo evitar el reduccionismo biológico y considerar la activación contextual de dichas vulnerabilidades. El feminicida emerge en la confluencia entre predisposición neurobiológica y cultura patriarcal.
Desde el plano sociocultural, estudios de caso en América Latina han evidenciado la influencia de la biografía del agresor en la comisión del delito. La exposición a violencia familiar durante la infancia actúa como factor predictivo recurrente (Rodríguez & Orejarena, 2021). Este aprendizaje se refuerza mediante estructuras sociales que legitiman la subordinación femenina. Investigaciones en Perú y Honduras destacan la intolerancia a la frustración y los celos patológicos como detonantes de la agresión. Por tanto, el análisis debe abarcar la totalidad del entorno psicosocial del sujeto.
En el ámbito psicológico, se identifican distorsiones cognitivas profundas sobre los roles de género en los perpetradores. Estas creencias operan como mecanismos de racionalización que deshumanizan a la víctima y justifican el control coercitivo. La literatura especializada señala la presencia de dependencia emocional y baja regulación afectiva como rasgos comunes (Gonçalves Matias et al., 2020). Estos factores incrementan el riesgo de feminicidio ante situaciones percibidas como pérdida de control. La psicología forense desempeña un papel crucial en la detección temprana de estos perfiles.
Desde la perspectiva jurídica, persisten desafíos en la tipificación adecuada del feminicidio. Se han documentado reclasificaciones injustificadas como homicidio simple, debido a interpretaciones restrictivas del contexto de género. Esta práctica distorsiona la gravedad del delito y genera alarma social. Hernández (2024) advierte sobre la necesidad de fortalecer la formación de operadores judiciales en perspectiva de género. La falta de especialización compromete la eficacia del sistema penal (Valle Odar, 2020).
El análisis comparado de sentencias en Perú, Honduras y España permite identificar buenas prácticas judiciales. España ha avanzado mediante la Ley Orgánica 1/2004, que establece mecanismos de protección integral (Valle Odar, 2020). En contraste, los países latinoamericanos enfrentan limitaciones técnicas y normativas para aplicar peritajes neuropsicológicos. La disparidad en las penas y la impunidad parcial perpetúan el ciclo de violencia. Es urgente armonizar los criterios judiciales con los avances en ciencias del comportamiento.
Este estudio propone una revisión sistemática bajo el protocolo PRISMA 2020 para articular la evidencia empírica disponible. Se pretende analizar casos paradigmáticos que revelen aciertos y deficiencias en la administración de justicia. El objetivo es construir un modelo de perfil psicológico y neurobiológico del feminicida. Este modelo debe servir como base para políticas públicas orientadas a la prevención. La comprensión etiológica profunda es condición necesaria para diseñar estrategias eficaces (Page et al., 2021).
La respuesta estatal no puede limitarse al castigo postdelictual, sino que debe incorporar medidas preventivas basadas en indicadores biopsicosociales. Los programas de intervención deben reformularse desde enfoques neurocognitivos y con perspectiva de género. Ignorar la base científica de la conducta violenta conduce a respuestas tardías e insuficientes. Por ello, se propone una reforma pericial que incluya perfiles neurobiológicos detallados (Hernández, 2024). Esta medida fortalecería la capacidad predictiva del sistema judicial.
La relevancia de esta investigación radica en su capacidad para integrar datos empíricos con análisis dogmático del derecho penal. El feminicidio no es solo una figura jurídica, sino el síntoma de una falla estructural en la protección de la vida. Al concluir esta revisión, se espera ofrecer herramientas para mejorar la calidad de las sentencias judiciales. La transparencia metodológica y el rigor analítico constituyen aportes sustantivos al conocimiento interdisciplinario. En definitiva, la ciencia debe estar al servicio de la justicia para garantizar el derecho de las mujeres a vivir sin violencia.
Materiales y métodos
Bajo un enfoque cualitativo de tipo descriptivo-comparativo, un diseño no experimental y transaccional. Se optó por una revisión sistemática de la literatura y de la jurisprudencia, empleando como eje rector la declaración PRISMA 2020 (Preferred Reporting Items for Systematic Reviews and Meta-Analyses), lo cual garantiza un proceso riguroso de identificación, selección, evaluación y síntesis de la evidencia científica y jurídica (Page et al., 2021).
Estrategia de búsqueda y fuentes de información
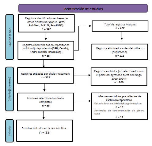
Se realizó una búsqueda exhaustiva entre enero de 2019 y enero de 2024 para asegurar la actualidad de los hallazgos (Figura 1). Las bases de datos consultadas incluyeron Scopus, Web of Science, PubMed, SciELO, PsycINFO y repositorios de jurisprudencia oficial como el SPIJ (Ministerio de Justicia y Derechos Humanos - MINJUS, 2025).
Las ecuaciones de búsqueda se estructuraron mediante operadores booleanos (AND, OR) y descriptores normalizados (DeCS/MeSH):
Ecuación 1: (feminicidio OR "intimate partner homicide") AND ("perfil psicológico" OR "psychological profile" OR "personality traits").
Ecuación 2: (feminicidio OR "femicide") AND ("neurobiología" OR "neurobiology" OR "biological factors" OR "genetics").
Ecuación 3: (feminicidio) AND ("sentencia judicial" OR "legal rulings" OR "judicial sentences") AND (Perú OR España).

Figura 1. Diagrama de flujo PRISMA
Criterios de elegibilidad (Selección)
Para delimitar la muestra de estudio, se establecieron criterios de inclusión y exclusión estrictos (Pardal-Refoyo & Pardal-Peláez, 2020):
Criterios de inclusión
· Artículos originales, revisiones sistemáticas y meta-análisis publicados en revistas indexadas, sean en español, portugués o inglés.
· Sentencias judiciales definitivas sobre feminicidio o tentativas de feminicidio.
· Estudios que aborden explícitamente variables neurobiológicas (sistemas dopaminérgicos, genética, funciones ejecutivas) (Buckholtz et al., 2010; Raine et al., 2000).
· Investigaciones sobre factores psicosociales y criminológicos del agresor (Echeburúa & Amor, 2024; Pineda et al., 2024).
Criterios de exclusión
· Notas de prensa, artículos de opinión o literatura gris sin revisión por pares.
· Estudios cuya metodología no permitiera extraer datos sobre el perfil del agresor.
· Jurisprudencia derogada o casos no relacionados con violencia de género contra la pareja.
·
Proceso de extracción y análisis de datos
Se emplearon matrices de extracción de datos doble entrada para sistematizar la información recolectada. Las variables de análisis se categorizaron en cuatro dimensiones: Biológica/Neurobiológica, Psicológica, Sociocultural y Jurídica.
Aspectos éticos
El estudio se rigió por los principios de integridad científica y uso responsable de la información. Al tratarse de una revisión documental de fuentes secundarias y sentencias públicas, no se requirió la aprobación de un comité de ética para seres humanos, no obstante, se garantizó la fidelidad en la citación de autores y la transparencia en el reporte de resultados.
Resultados
La tabla 1 muestra cuatro casos de feminicidio ocurridos entre 2019 y 2024 en Perú, Honduras y España, destacando las tipificaciones judiciales y las penas impuestas. En Perú se registran dos casos: uno en Ica con condena de más de 31 años por feminicidio, y otro en Tacna inicialmente tipificado como feminicidio pero luego absuelto, actualmente en revisión. En Honduras, un caso inicialmente considerado feminicidio fue reclasificado como homicidio imprudencial, con una pena reducida a cinco años. En España, se dictó una condena de 18 años por feminicidio en un contexto de celos y violencia previa.
Los antecedentes muestran patrones comunes de consumo de drogas o alcohol, discusiones y agresiones físicas, así como abuso institucional en el caso hondureño. Las relaciones con los agresores incluyen amistad, convivencia, custodia policial y pareja sentimental, evidenciando que la violencia letal contra las mujeres se manifiesta tanto en espacios íntimos como en contextos institucionales. En conjunto, la tabla refleja la disparidad en la tipificación y sanción judicial, así como la persistencia de la violencia de género en distintos entornos.
|
Caso / Lugar |
Fecha del hecho |
Tipificación / Sentencia |
Pena impuesta |
Antecedentes |
Violencia de género |
Hecho |
Relación con la víctima |
Ocupación del agresor |
|
Ica (Perú) |
10 feb. 2019 |
Feminicidio |
31 años y 8 meses |
Consumo de drogas en compañía del acusado |
Se negó a tener relaciones sexuales |
Asfixia, golpes en rostro con madera, apaleamiento repetido |
Amistad de relativa data |
Vendedor de droga |
|
Tacna (Perú) |
25 set. 2016 |
Feminicidio (1ª instancia) → Absuelto → Casación 1425-2018 solicita 25 años |
En revisión |
Consumo de licor con testigos presentes |
Discusión, agresiones verbales, golpes |
Caída del 2º al 1º piso → hemorragia intracraneana, TCE y politraumatismo; hija declaró que fue empujada |
Conviviente |
Comerciante |
|
Honduras |
07 feb. 2021 |
Inicialmente feminicidio → reclasificado como homicidio imprudencial/simple |
5 años (de 25 iniciales) |
Detenida por consumir alcohol durante toque de queda COVID-19 |
Golpes previos a la celda, tocamientos indebidos |
Asfixia mecánica, golpes en cabeza, cuello y boca; llegó muerta al hospital |
Custodiada |
Policía |
|
España |
13 jul. 2024 |
Feminicidio |
18 años |
Discusión por celos y presión para retomar relación |
Agresiones previas de pareja |
Asfixia |
Pareja de enamorados |
Empleado de servicios con antecedentes de violencia familiar |
La revisión sistemática y el análisis de contenido de las fuentes seleccionadas (2019-2024) permiten articular un perfil integral del feminicida donde convergen variables neurobiológicas, psicopatológicas y factores de determinación judicial.
Los hallazgos confirman que la conducta feminicida no solo responde a constructos sociales, sino a alteraciones específicas en los sistemas de regulación conductual. Se identificaron tres ejes biológicos fundamentales:
1. Disfunción prefrontal: La evidencia sugiere una hipofuncionalidad en la corteza prefrontal dorsolateral, lo que limita la inhibición de impulsos y la evaluación de consecuencias (Raine et al., 2000).
2. Hipersensibilidad mesolímbica: Alteraciones en el sistema dopaminérgico de recompensa vinculadas a rasgos de psicopatía y una búsqueda de control coercitivo (Buckholtz et al., 2010).
3. Desregulación endocrina: Factores hereditarios y fisiológicos que condicionan una respuesta agresiva desproporcionada ante el estrés (Rushton et al., 1986; Rowe et al., 1999).
El análisis sistematizado en la Tabla 2 revela que el agresor opera bajo una estructura de personalidad caracterizada por el déficit asertivo y esquemas hostiles.
Tabla 2. Factores determinantes del perfil integral del feminicida
|
Dimensión |
Descripción de Hallazgos |
Evidencia de Soporte |
|
Cognitiva |
Distorsiones sobre roles de género, pensamientos de propiedad y desvalorización de la mujer. |
Echeburúa & Amor (2024) |
|
Afectiva |
Baja autoestima, celotipia irracional, carencia de empatía y dependencia emocional. |
Gonçalves Matias et al. (2020) |
|
Conductual |
Control coercitivo, escalada de violencia previa, asfixia como método recurrente y uso de armas. |
Vignola-Lévesque & Léveillée (2021) |
|
Social |
Antecedentes de violencia familiar y normalización del patriarcado. |
Rodríguez & Orejarena (2021) |
El estudio comparado de sentencias (Tabla 3) expone brechas críticas entre la gravedad del hecho y la sanción impuesta, especialmente cuando existen fallas en la interpretación del contexto de género. En Perú y España se registran sentencias con penas elevadas por feminicidio, mientras que en Honduras se observan reclasificaciones del delito hacia homicidio simple, con reducciones sustanciales de la pena. Estas diferencias revelan debilidades estructurales en los sistemas de justicia, especialmente en contextos donde persisten estereotipos de género, deficiencias investigativas o presiones institucionales. La reclasificación del delito no solo afecta la sanción penal, sino que contribuye a la percepción de impunidad y al rechazo social.
Tabla 3. Síntesis comparativa de casos paradigmáticos y resultados judiciales
|
Caso / Jurisdicción |
Contexto de Violencia |
Tipificación Inicial |
Sentencia Final / Pena |
|
Ica (Perú) |
Agresión sexual y asfixia mecánica. |
Feminicidio |
31 años y 8 meses |
|
Tacna (Perú) |
Precipitación (caída) tras agresión verbal/física. |
Feminicidio |
Absolución / Casación pendiente (25 años solicitados). |
|
Honduras |
Feminicidio bajo custodia policial (asfixia). |
Feminicidio |
Reclasificado a Homicidio Imprudencial (5 años). |
|
España |
Celopatía y asfixia (pareja). |
Feminicidio |
18 años |
Discusión
El feminicidio responde a un entramado complejo de factores psicológicos, biológicos y socioculturales que no siempre son considerados de forma integral en los procesos judiciales. La evidencia recolectada sugiere que la violencia letal contra la mujer no es un evento estocástico, sino la culminación de disfunciones sistémicas en el agresor y fallas estructurales en el aparato de justicia. En este sentido, la ausencia de evaluaciones psicológicas profundas del agresor limita la identificación temprana de factores de riesgo y la prevención efectiva. Por consiguiente, el abordaje del fenómeno requiere una transición desde el castigo reactivo hacia una comprensión biopsicosocial proactiva.
Bajo esta premisa, la fase de síntesis y análisis comparativo permitió integrar la evidencia científica y jurisprudencial, identificando patrones comunes en el perfil del feminicida. La aplicación de la metodología PRISMA 2020 posibilitó contrastar contextos normativos diversos y evidenciar desigualdades en la tipificación del delito. Asimismo, este rigor metodológico fortaleció la validez del análisis interdisciplinario, aportando solidez a las conclusiones del estudio. En efecto, PRISMA demostró ser una herramienta eficaz para integrar evidencia dispersa en un cuerpo de conocimiento coherente. Los hallazgos refuerzan la necesidad de fortalecer el enfoque interdisciplinario entre psicología forense, criminología y derecho penal.
En el plano neurobiológico, los resultados coinciden con lo planteado por Raine et al. (2000), quienes asocian la conducta antisocial con una reducción de la materia gris prefrontal. Este déficit estructural se traduce en una incapacidad orgánica para la regulación emocional y la inhibición de impulsos violentos ante el conflicto. Además, la hipersensibilidad en el sistema de recompensa mesolímbico, descrita por Buckholtz et al. (2010), explicaría la búsqueda obsesiva de dominación sobre la pareja. Estas alteraciones en los circuitos de dopamina y serotonina predisponen al individuo a respuestas agresivas desproporcionadas. Por lo tanto, el feminicida actúa bajo una arquitectura cerebral que dificulta la asertividad y la empatía.
Aunado a lo anterior, es fundamental considerar la influencia genética en la etiología de la agresión severa. Rowe et al. (1999) y Rushton et al. (1986) subrayan que la heredabilidad de ciertos rasgos de personalidad interactúa con entornos familiares hostiles para consolidar perfiles violentos. La deficiencia de neurotransmisores como la noradrenalina, sumada a un estrés cardiovascular constante, genera una reactividad fisiológica característica en estos perpetradores. Estas variables biológicas, a menudo ignoradas en las sentencias judiciales, son determinantes para comprender la peligrosidad criminal. En consecuencia, la neurociencia forense debería integrarse de manera obligatoria en los peritajes de feminicidio.
Desde la dimensión del entorno familiar, la asimetría de poder y el aprendizaje de modelos violentos emergen como factores sociocognitivos críticos. La historia de padres maltratadores y la exposición a la insatisfacción marital crónica normalizan la hostilidad de la pareja como mecanismo de resolución de conflictos. Como señalan Echeburúa y Amor (2024), estas experiencias tempranas moldean distorsiones cognitivas que validan el patriarcado y el control coercitivo. El agresor internaliza tácticas de dominio y manipulación que se activan ante cualquier gesto de autonomía de la víctima. Por ende, el entorno sociocultural actúa como el catalizador de las vulnerabilidades biológicas previamente descritas.
Por otra parte, los factores sociodemográficos y educativos también desempeñan un papel mediador en la escalada de la violencia. El desempleo y el bajo nivel educativo se asocian a una menor capacidad de afrontamiento ante el estrés, incrementando la vulnerabilidad psicológica del agente. El consumo de alcohol y drogas tóxicas, mencionado en el Código Penal peruano como agravante (MINJUS, 2025), exacerba la desinhibición de la corteza frontal. En este contexto, la presencia de armas de fuego o instrumentos cortopunzantes eleva la probabilidad de que una agresión física derive en un desenlace letal. Así, la precariedad social se convierte en un multiplicador del riesgo feminicida.
En relación con el análisis jurisprudencial, las sentencias por feminicidio describen que la causa principal radica en la negativa de la mujer a mantener la relación. Los celos patológicos y la resistencia a ser subyugados son los detonantes recurrentes en los casos de Perú, Honduras y España. No obstante, se observa una disparidad preocupante en la determinación de la pena cuando se comparan estos contextos. Mientras que España presenta un marco integral, en Honduras se documentan reclasificaciones que reducen drásticamente la punibilidad. Estas inconsistencias generan un clima de desconfianza institucional y solicitudes de revisión por organismos internacionales.
Adicionalmente, el caso de Tacna analizado (Valle Odar, 2020) ilustra los desafíos probatorios en situaciones de violencia familiar no presenciada. La absolución inicial del agresor por falta de certeza sobre el empujamiento físico revela una carencia de sensibilidad técnica en la valoración pericial. Solo el testimonio tardío y el análisis de la progresión de la violencia permitieron una casación que busca justicia. Este fenómeno confirma que el sistema penal a menudo falla al no capturar la naturaleza sistemática del maltrato previo. Por consiguiente, la jurisprudencia debe evolucionar hacia estándares que reconozcan el contexto de género como una prueba sustantiva.
De igual modo, la literatura reciente destaca que el homicidio de pareja es el fin de un proceso de escalada que los programas de prevención no logran interceptar. Expósito-Álvarez et al. (2025) sugieren que el impacto del trauma y el consumo de sustancias nublan la regulación afectiva de forma permanente. Si los operadores de justicia ignoran estos antecedentes, las sentencias resultan incompletas para la verdadera rehabilitación o castigo del criminal. La visión interdisciplinar que este estudio propone busca cerrar la brecha entre la observación clínica y la decisión judicial. En última instancia, una sentencia justa debe basarse en un perfil integral del sujeto y su contexto.
Por añadidura, es pertinente resaltar que la sociedad rechaza activamente las sentencias que no guardan proporción con la crueldad del hecho. La indignación social ante la impunidad parcial actúa como un motor de reforma para las políticas públicas en Latinoamérica. Este estudio demuestra que la ciencia del comportamiento puede dotar a los jueces de herramientas objetivas para evitar reclasificaciones arbitrarias. La integración de variables sociobiográficas y antecedentes penales en el expediente judicial fortalece la administración de justicia. Así, el rigor metodológico de esta investigación pretende servir como guía para futuros protocolos de intervención forense.
Finalmente, el análisis transnacional realizado confirma que el feminicida comparte rasgos como la irritabilidad, el uso de asfixia mecánica y conductas paranoides. Estas regularidades permiten la construcción de un modelo predictivo que podría utilizarse en la vigilancia de denuncias por violencia de género. La prevención no puede depender solo de la denuncia de la víctima, sino de la detección de perfiles de alto riesgo por parte del Estado. La ciencia multidisciplinaria es, entonces, la vía más confiable para afianzar la seguridad jurídica de las mujeres. En suma, este trabajo articula la evidencia necesaria para transformar la respuesta legal ante la violencia feminicida.
Consideraciones finales
A la Universidad César Vallejo.
No se reporta conflicto de intereses.
Alastor, E., Guillén-Gámez, F. D. ., & Ruiz-Palmero, J. (2025). La competencia digital de los maestros en formación en Educación Infantil y Primaria: una revisión sistemática de la literatura. Revista Interuniversitaria De Formación Del Profesorado. Continuación De La Antigua Revista De Escuelas Normales, 39(2), 147–162. https://doi.org/10.47553/rifop.v39i2.107966
Alonso, E., & Murgia, V. A. (2018). Enseñar y aprender con narrativa transmedia. Análisis de experiencia en una escuela secundaria de Argentina. Comunicación Y Sociedad, (33), 203–222. https://doi.org/10.32870/cys.v0i33.7039
Álvarez García, S., Gertrudis Casado, M. C., & Gértrudix Barrio, M. (2021). Comunicación digital basada en datos abiertos y la Agenda 2030 en Latinoamérica: nuevas oportunidades. Comunicación Y Sociedad, 1–20. https://doi.org/10.32870/cys.v2021.7615
Ávalos, C., Pérez-Escoda, A. & Monge, L. Lean Startup as a Learning Methodology for Developing Digital and Research Competencies. J. New Approaches Educ. Res. 8, 227–242 (2019). https://doi.org/10.7821/naer.2019.7.438
Ayala, O. (2020). Competencias informacionales y competencias investigativas en estudiantes universitarios. Revista innova educación, 2(4), 668-679. https://doi.org/10.35622/j.rie.2020.04.011
Cabero-Almenara, J., Gutiérrez-Castillo, JJ., Barroso-Osuna, J. et al. Digital Teaching Competence According to the DigCompEdu Framework. Comparative Study in Different Latin American Universities. J. New Approaches Educ. Res. 12, 276–291 (2023). https://doi.org/10.7821/naer.2023.7.1452
Castillo Ccasani, F. (2026). Competencia digital docente y aprendizaje de la matemática en educación secundaria, Huancavelica 2022. Llimpi, 6(1), 08–13. https://doi.org/10.54943/lree.v6i1.807
Fernández-Cruz, F. J., Legendre, F. R., & López, V. S. (2024). La competencia digital docente y el diseño de situaciones innovadoras con TIC para la mejora del aprendizaje. Bordón: Revista de pedagogía, 76(2), 11-24. https://dialnet.unirioja.es/servlet/articulo?codigo=9598109
Fernández-Prados, J. S., Lozano-Díaz, A., Bellido-Cáceres, J. M., & Martínez-Salvador, I. (2025). Percepciones de la inteligencia artificial en estudiantes universitarios. El rol de la ansiedad tecnológica y las competencias digitales. Formación Universitaria, 18(5), 115-124. https://doi.org/10.4067/s0718-50062025000500115
Fuentes Cancell, D. R., Aguaded, I., & Estrada-Molina, O. (2023). La información y alfabetización informacional del marco común de competencia digital docente: una revisión sistemática. Aloma: Revista De Psicologia, Ciències De l’Educació I De l’Esport, 41(1), 35–49. https://doi.org/10.51698/aloma.2023.41.1.35-49
Hurtado-Mazeyra, A. ., Mendoza León , O. ., Zeballos-Herrera, V. ., & San Martín Zapatero , A. . (2025). Brechas en la competencia digital del profesorado de educación infantil en el Perú. Revista Interuniversitaria De Formación Del Profesorado. Continuación De La Antigua Revista De Escuelas Normales, 100(NE), 111–129. https://doi.org/10.47553/rifop.v100iNE.105017
Kačinová, V., & Tolnaiová, S. G. (2025). Enfoque transdiciplinar y multimodal de la integración de la educación mediática en los contenidos de la enseñanza superior en Eslovaquia. Comunicación Y Sociedad, 1–22. https://doi.org/10.32870/cys.v2025.8938
Medina Bermúdez, C.I. (2001). Paradigmas de la investigación sobre lo cuantitativo y lo cualitativo. Ciencia e Ingeniería neogranadina, 10, 79-84. https://www.redalyc.org/pdf/911/91101010.pdf
Morales Ramos, S., Cabrera Castiglioni, M., & Rodríguez, G. (2018). Estrategias de aprendizaje informal de habilidades transmedia en adolescentes de Uruguay. Comunicación Y Sociedad, (33), 65–88. https://doi.org/10.32870/cys.v0i33.7007
Narciso Tarazona, C. (2021). Tensiones respecto a la brecha digital en la educación peruana. Revista peruana de investigación e innovación educativa, 1(2), e21039-e21039. https://doi.org/10.15381/rpiiedu.v1i2.21039
Ramírez Rivera, R. (2025). Integración de Tecnologías Digitales en la Educación Superior Postpandemia: Avances, Desafíos y Perspectivas Futuras. Innovarium International Journal, 3(2), 1-13. http://revinde.org/index.php/innovarium/article/view/57
Rivera-Rogel, D., Beltrán-Flandoli, A. M., Andrade-Vargas, L., Iriarte-Solano, M., & Velásquez-Benavides, A. (2025). Alfabetización mediática e informacional como política pública en Ecuador. Comunicación Y Sociedad, 1–30. https://doi.org/10.32870/cys.v2025.8906
Sánchez-Caballé, A., Gisbert-Cervera, M. y Esteve-Mon, F. M. (2020). The digital competence of university students: A systematic review of the literature. Aloma. Revista de Psicologia, Ciències de l’Educació i de l’Esport, 38(1), 63-74. https://doi.org/10.51698/aloma.2020.38.1.63-74
Torres-Cañizalez, P. C., Cobo-Beltrán, J. K., Agüero-Ynca, M. L., & García-Bravo, B. (2025). Factores que influyen en la autoeficacia académica de estudiantes universitarios de carreras en línea: una revisión sistemática. Formación Universitaria, 18(3), 85-98. https://doi.org/10.4067/s0718-50062025000300085
Turpo-Gebera, O. W., Chirinos-Tovar, K. R., Manrique-Tovar, F. L., & Huarca-Flores, P. (2025). Competencias digitales en futuros docentes: campo, capital y habitus en una universidad peruana. Formación universitaria, 18(5), 135-148. http://dx.doi.org/10.4067/s0718-50062025000500135
Vinueza-Morales, M., Rodas-Silva, J., Vidal-Silva, C., & Madariaga-García, E. (2025). Análisis bibliométrico de estrategias de enseñanza para cursos de programación en educación superior. Formación Universitaria, 18(4), 39-50. https://doi.org/10.4067/s0718-50062025000400039
(1)
