Artículo Original |
Protección sísmica de estructuras civiles mediante dispositivo INERTER en la provincia de Huancayo
Seismic protection of civil structures using an INERTER device in the province of Huancayo
Universidad Peruana Los Andes, Huancayo, Perú.
Resumen
El Tuned-Mass-Damper-Inerter (TMDI) es un dispositivo que combina una nueva configuración de control de vibración pasiva mediante un “Inerter”. Este dispositivo mecánico de volante de dos terminales se basa en el conocido Tuned-Mass-Damper (TMD) y genera fuerzas de resistencia proporcionales a la aceleración relativa de sus terminales. El TMDI aprovecha el “efecto de amplificación masiva” para mejorar el rendimiento en comparación con el TMD. En sistemas lineales primarios excitados armónicamente, se modela con software analítico para obtener parámetros óptimos de diseño y ajuste, lo que proporciona protección sísmica. Se observa que, con la distribución adecuada de los amortiguadores, el sistema TMDI es más eficaz en la supresión de vibraciones cercanas a la frecuencia natural del sistema primario no controlado, y es más resistente a los efectos de desafinación y mala distribución. Además, los resultados de las estructuras modeladas muestran la efectividad del TMDI, modelado como un amortiguador clásico, en la supresión del modo fundamental de vibración para estructuras lineales MDOF. La incorporación del Inerter en la configuración TMDI propuesta puede reemplazar parte de la masa vibratoria, logrando soluciones ligeras de control de vibraciones pasivas o mejorando el rendimiento estructural. La solución planteada y modelada con amortiguadores tradicionales se comporta linealmente, en línea con las tendencias actuales de desempeño para estructuras mínimamente dañadas protegidas por dispositivos de control pasivo. Además, el TMDI optimizado se aplica para la supresión de vibraciones y control de desplazamientos, ofreciendo una protección sísmica óptima.
Palabras clave: Protección sísmica, inerter, amortiguadores.
Abstract
This research work proposes the use of a Tuned-Mass-Damper-Inerter (TMDI), which combines a new configuration of passive vibration control using an “Inerter”. This two-terminal mechanical flywheel device, based on the well-known Tuned-Mass-Damper (TMD), generates resistance forces proportional to the relative acceleration of its terminals. TMDI takes advantage of the “mass amplification effect” of Inerter to improve performance compared to TMD. For harmonically excited primary linear systems, closed-form analytical software is modeled to obtain optimal design and tuning parameters of the TMDI, using established methods. It is observed that, with proper distribution of the dampers, the TMDI system is more effective in suppressing vibrations close to the natural frequency of the uncontrolled primary system and is more resistant to the effects of detuning and misdistribution. Furthermore, the results of the modeled structures show the effectiveness of the TMDI, modeled as a classical damper, in suppressing the fundamental mode of vibration for linear MDOF structures. The incorporation of the Inerter in the proposed TMDI configuration can replace part of the vibrating mass, achieving lightweight passive vibration control solutions or improving structural performance. The solution proposed and modeled with traditional dampers behaves linearly, in line with current performance trends for minimally damaged structures protected by passive control devices. Additionally, optimized TMDI is applied for vibration suppression and displacement control, offering optimal seismic protection.
Keywords: seismic protection, inerter, shock absorbers.
|
Recibido/Received |
24-07-2024 |
Aprobado/Approved |
18-09-2024 |
Publicado/Published |
19-09-2024 |
Introducción
En la actualidad existen diversos métodos, formas y alternativas de suprimir las vibraciones inducidas por los sismos, independientemente del tipo de análisis que se realice se requiere emplear cualquier metodología que nos permita mantener a la estructura antes, durante y después de un sismo de pie, con el fin de salvar vidas, esto se logra evitando el colapso de la edificación. Los últimos métodos empleados en la reducción de vibraciones y disipación de la aceleración están relacionados a dispositivos viscoelásticos, y a aisladores sísmicos. Para conocer un poco sobre el dispositivo, se puede citar a (Ruiz et al., 2018), cuando aclara que:
“El amortiguador de masa sintonizado e inerte (TMDI, por sus siglas en inglés) es un dispositivo pasivo de supresión de vibraciones propuesto recientemente que combina el amortiguador de masa sintonizado clásico (TMD, por sus siglas en inglés), que comprende una masa secundaria unida a la estructura a través de un resorte y un amortiguador, con un inerte (p. 837)”.
Los amortiguadores de masa sintonizados (TMD), junto con otros dispositivos y configuraciones de amortiguamiento adicional, han sido empleados de manera extensa en los últimos treinta años para reducir las vibraciones en rascacielos causadas por el viento (Steenbergen et al., 2012), (Ruiz et al., 2018), (Zhu et al., 2019). “En su forma más simple, el TMD pasivo lineal comprende una masa oscilante (secundaria) unida hacia la parte superior del edificio a través de refuerzos lineales, o soportes en caso de implementaciones de TMD tipo péndulo, y amortiguadores viscosos” (Petrini et al., 2020).
Hoy en día se puede lograr la reducción de la aceleración, mediante un dispositivo Inerter que consiste en la utilización de una masa excéntrica, llamada inercia rotacional suplementaria. El concepto propuesto emplea un sistema mecánico adherido a la estructura (piñón-cremallera donde su fuerza de resistencia es proporcional a la aceleración relativa entre la masa vibratoria y el soporte de los volantes). Esta disposición, también se conoce como Inerter, que complementa las estrategias tradicionales de amortiguación y rigidez suplementarias utilizadas para la protección sísmica de estructuras civiles. La protección sísmica de estructuras con inercia rotacional suplementaria tiene ventajas únicas particularmente en la supresión de los desplazamientos espectrales de estructuras de períodos largos, una función que no se logra de manera eficiente con grandes valores de amortiguación suplementaria.
La utilización del Inerter en estructuras reales todavía no se ha evidenciado de forma masiva, por lo que es necesario y atractivo su uso para la protección sísmica de edificaciones. El uso actual de los inertizadores va ligado directamente al aislamiento pasivo de vibraciones en estructuras de ingeniería civil. Esto se logra de manera similar a con un amortiguador de masa sintonizado, convirtiendo el pico en la función de transferencia del sistema en resonancia en dos picos, lejos de la frecuencia natural original y con una amplitud más pequeña. En estudios como el de (Blandon-Valencia et al., 2024) Se utilizó un dispositivo conocido como Inerter, cuyo concepto se basa en una analogía entre sistemas eléctricos y mecánicos, mostrando similitudes en el comportamiento del Inerter y el de un capacitor eléctrico. Este dispositivo genera una fuerza interna que es proporcional a la aceleración relativa que se experimenta en sus terminales, así como a la inercia que él mismo induce (p. 3).
Hoy en día, se ha incrementado formas de mantener una estructura de pie antes, durante y después de un sismo, con la única presentación de daños en elementos no estructurales, y que los elementos estructurales, tengan esa capacidad de disipar energía más allá del rango elástico. Estos métodos integran apoyos elásticos, péndulos de fricción, elementos viscoelásticos de cruza y otros, estos dispositivos disipadores de energía, resultan muy costosos emplearlos, así como su instalación está diseñado para que sea realizado por empresas especialistas que en algunos casos no se realizan en Perú. Por lo que se propone la utilización de Inerters del tipo masa excéntrica que permite la disminución de la aceleración, reduciendo los probables daños que causaría a una edificación sin protección o disipadores de energía.
Cabe acotar, que la eficacia de los amortiguadores de masa está estrechamente relacionada con su característica de inercia, lo que implica que el tamaño de la masa secundaria, en los métodos de ajuste tradicionales, se determina de antemano. Esto es particularmente cierto para aplicaciones sísmicas que requieren una gran masa secundaria de TMD para una supresión eficiente de la vibración (Haukaas, 2008; Lamprou et al., 2013; Saitua et al., 2018) debido a las características transitorias y no estacionarias de las excitaciones del movimiento del suelo inducidas por terremotos.
En el estudio de Giaralis & Petrini (2017) se descubrió que el TMDI reduce la aceleración máxima del piso superior de manera más efectiva que el TMD al considerar valores de masa adjuntos más pequeños y topologías TMDI en las que el inerte abarca más historias al vincular masa adjunta a la estructura del huésped. Además, la inclusión del inerte reduce drásticamente la TMD golpe mientras se verificó que la magnitud de las fuerzas inertes en desarrollo se puede acomodar fácilmente por la estructura del anfitrión. Para abordar la investigación se pretendió evaluar la relación que se da entre protección sísmica de estructuras y los Inerters en ciertas edificaciones de la Provincia de Huancayo
Se evaluaron cinco edificaciones esenciales de tipo educativo de la Universidad Peruana Los Andes, pertenecientes a las Facultades de Ciencias de la Salud, Derecho y Ciencias Políticas, Ciencias Administrativas y Contables, Medicina Humana, e Ingeniería y sus laboratorios; ubicadas en el sector de Palián, distrito de Huancayo, departamento de Junín.
Técnicas e instrumentos de recolección de datos
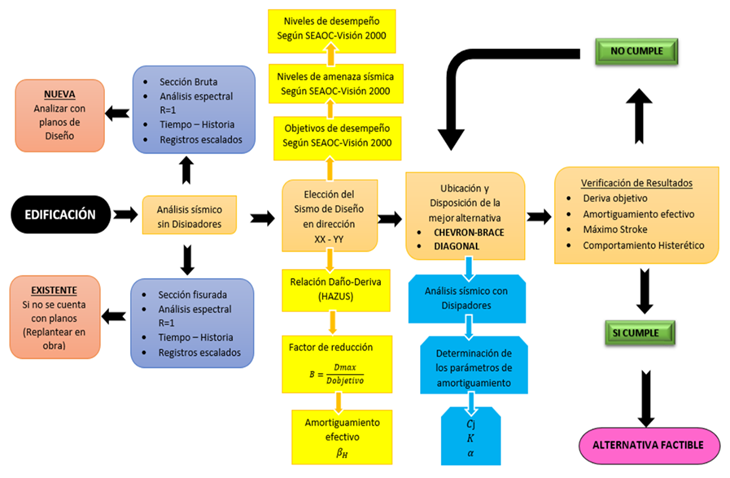
Las muestras fueron analizadas en el programa ETABS, evaluando desplazamientos, rigidez, masa y modos de vibración. Posteriormente, se analizaron las estructuras colocando el Inerter en la dirección de mayor rigidez, realizando comparaciones de desplazamientos a nivel de entrepisos. De igual manera, se realizará un comparativo de costos sin Inerter y con Inerter para validar su rentabilidad y seguridad, según el protocolo reflejado en la Figura 1.
Figura 1. Protocolo metodológico para el análisis sísmico

Análisis de datos
El análisis de datos se realizará extrayendo resultados del Software ETABS a hojas de cálculo al Software Excel. Se llevarán a cabo análisis de datos comparativos para determinar la capacidad de deformación, la cantidad de absorción de aceleración y la evaluación de la respuesta sísmica ante un evento sísmico. En primer lugar, se evaluaron las cinco edificaciones; se verificaron los planos estructurales de cada edificio para considerar en el análisis el tipo de concreto, acero de refuerzo, antigüedad, número de pisos, alturas de entrepiso, uso de la edificación, sistema estructural, características de la tabiquería, tipo de suelo de la cimentación y parámetros complementarios necesarios para un correcto análisis y modelamiento de los edificios.
Análisis sísmico lineal dinámico
Se desarrolló el análisis sísmico espectral de superposición modal de las cinco edificaciones, considerando un comportamiento lineal y verificando las irregularidades tanto en planta como en elevación, según lo contemplado en la norma E-030 Diseño Sismorresistente. El objetivo fue obtener las derivas inelásticas y compararlas con los desplazamientos máximos establecidos por la norma, que es 0.007 para estructuras de concreto armado.
Si las derivas resultan ser excesivas, esto indica que la estructura es flexible y no tendrá un buen comportamiento sísmico, por lo que necesitará mejorar su desempeño estructural mediante un sistema de reforzamiento.
Análisis sísmico con disipadores de fluido viscoso
Se realizó el análisis sísmico dinámico lineal con un factor de reducción (R=1), las derivas obtenidas de este análisis son contrastadas con el análisis Tiempo-Historia lineal con registros sísmicos escalados para la zona contemplada, las que presentan una mayor similitud será elegido como el sismo de diseño para estructuras existentes se debe considerar para el análisis el efecto del agrietamiento del concreto tanto para las vigas y columnas por el tiempo al que han estado expuestas, la norma ACI318 M-05 artículo 10.11.1 hace referencia que se debe realizar el modelamiento con las secciones agrietadas en todo el elemento, con ello considera que estos ya no trabajan con el 100% de la sección bruta y considera lo siguiente:
Columnas:
![]()
Vigas:
![]()
Donde :
Sección Bruta del Elemento
En la presente investigación se seguirá la metodología de diseño según la Norma ASCE 7-10 Capitulo 18 “Requisitos de Diseño sísmico de estructuras con Sistemas Amortiguamiento”, también mencionada y recomendada por nuestra norma E-030, dentro de los lineamientos más esenciales de este código hace mención lo siguiente:
§ El amortiguamiento efectivo de la estructura no deberá superar el 35% del amortiguamiento crítico.
§ Se dispondrán como mínimos de dos dispositivos de disipación por cada dirección de análisis y en cada nivel, estos deberán ser ubicados de manera estratégica manteniendo la simetría para evitar efectos de torsión en la estructura.
Ubicación de los dispositivos
Los dispositivos de disipación de energía se situarán en la estructura de manera simétrica y con mucho criterio para obtener resultados efectivos, ya que sería ineficiente la colocación de gran cantidad de dispositivos sin criterio, es preferible ubicarlos en los pórticos que experimentan mayor desplazamiento. Esta ubicación debe realizarse sin provocar cambios drásticos en la arquitectura además de mantener la funcionalidad, seguridad y economía de este sistema a la edificación.
Propiedades de los dispositivos
a) Exponente de velocidad y parámetro lambda
Para
amortiguadores con comportamiento lineal el valor de
y
para no lineal
.
Se obtendrá los parámetros de velocidad y
el factor lambda rigiéndonos con la tabla del FEMA 274 empleado para para la
mejora del desempeño sísmico mediante amortiguadores de fluido viscoso.
b) Rigidez del brazo metálico
Es importante considerar los parámetros de los brazos metálicos que son esenciales para el montaje de los dispositivos en los pórticos. Se considerará la rigidez del brazo metálico y no la del disipador por ser mucho menor, la rigidez del perfil se calculará mediante la ecuación (2.3)
c) Coeficiente de amortiguamiento lineal y no lineal
El coeficiente de amortiguamiento no lineal y lineal se hallará con la ecuación (2.7) y (2.8) respectivamente para cada dirección de análisis XX y YY contemplando los distintos parámetros ya conocidos como el ángulo de inclinación del disipador, los modos de vibración en los periodos fundamentales, la amplitud, el amortiguamiento efectivo y demás valores contemplados en dicha ecuación para ambas disposiciones.
Definición de la mejor alternativa
La elección de la mejor alternativa dependerá de los resultados más confiables a nivel de reducción de desplazamientos relativos, derivas, fuerzas, orantes en la base y aceleraciones de entre piso, además de mostrar un adecuado comportamiento Histerético.
Además, también debe considerarse si los dispositivos se encuentran disponibles en el mercado nacional, porque no siempre la mejor alternativa es la más económica y la más comercial. También debe evaluarse la facilidad, tiempo de instalación, costos de los dispositivos, mano de obra calificada y supervisión especializada que aseguren la correcta implementación de estos dispositivos.
Análisis de la respuesta con el software
Una vez obtenida las propiedades del dispositivo como el Coeficiente de Amortiguamiento, Rigidez del brazo metálico el exponente de velocidad, estos se ingresan en al programa asignando estas propiedades a los Link (Elementos de enlace) que asumen el modelamiento para los disipadores. Se analiza el programa.
a) Verificación de la deriva objetivo
Culminado el análisis del software se verifica las derivas de entrepiso para cada dirección con el sismo de diseño y se contrasta con la deriva objetivo. Si los resultados no son óptimos se modifica la disposición.
b) Verificación del comportamiento histerético
Se evalúa el correcto comportamiento y la curva histerética que arroja los dispositivos el cual tiene que ser semejante a una curva elíptica en posición horizontal paralela al eje de las abscisas.
De no cumplirse con esta condición se deberá modificar la disposición de los disipadores.
c) Balance energético
Mediante un gráfico de Energías vs Tiempo se determina el porcentaje de absorción con respecto a la energía de entrada que disipan los amortiguadores, el sistema convencional, así como la energía cinética y potencial del sistema para cada dirección XX y YY respecto al sismo de diseño.
d) Fuerza en los disipadores
Culminado la estructura optimizada con los disipadores, para un objetivo de desempeño y una relación Daño – Deriva definido según la tabla de HAZUS se procede a extraer las fuerzas tanto de tracción y compresión que actúan en los dispositivos. Los valores de estas fuerzas se redondean a los valores próximos obtenidos para cada disipador según el catálogo de la empresa fabricante en este caso TAYLOR DEVICES.
e) Verificación del máximo Stroke
Es importante verificar el desplazamiento máximo que asumirá el dispositivo incorporado a los pórticos para cada dirección de análisis XX y YY, considerando que el desplazamiento máximo de estos es 5cm y está establecido por la empresa fabricante para el diseño de la cámara de acumulación del fluido silicónico.
Resultados
La estructura arquitectónica de la Universidad Peruana de Los Andes (UPLA), en las 5 facultades evaluadas (Ciencias de la Salud, Derecho y Ciencias Políticas, Ciencias Administrativas y Contables, Medicina Humana e Ingeniería y sus laboratorios), se basa en un pórtico de hormigón armado (Tabla 1). El número de pisos del edificio es de 3 a 5, la altura del primer piso es de 3,20 m a 4,04 m y la altura típica del piso es de 2,80 m a 3,60 m. Los elementos estructurales incluyen vigas y columnas de varios tamaños, así como paneles ligeros de 0,20 m de espesor. Los elementos no estructurales incluyen tabiques con espesores de 0,15 m y 0,25 m.
Para cada edificio, se incluyeron manualmente los pesos por carga viva (sobrecargas, acabados, losas aligeradas y tabiquería), ya que el software computa eficazmente el peso por carga muerta. La tabiquería se consideró como carga muerta distribuida. Se ingresaron las cargas muertas y vivas a las losas macizas y aligeradas, modelándolas como elementos membrana con un espesor insignificante. Solo se añadió la carga muerta de acabados en la escalera, modelada como elemento Shell debido a su inclinación. En la tabla 2 se muestran los pesos considerados por unidad de área para cada tipo de edificación.
Los edificios 1 y 2 pertenecen a la categoría de
estructuras esenciales por lo que para el análisis sísmico se contemplará el
; y los edificios
3, 4 y 5 pertenecen a la categoría de estructuras comunes por lo que para el
análisis sísmico se contemplara el
.
Tabla 1. Sistema estructural de 5 facultades de la Universidad Peruana de Los Andes
|
INFORMACIÓN GENERAL |
UPLA, Facultad |
||||||||
|
Ciencias de la Salud |
Derecho y Ciencias Políticas |
Ciencias Administrativas y Contables |
Medicina Humana |
Ingeniería, Laboratorios |
|||||
|
Uso |
Oficinas |
Oficinas |
Oficinas |
Oficinas |
Oficinas |
||||
|
Area Techada |
519,84 m2/Piso |
564,30 m2/Piso |
854,40 m2/Piso |
785.40 m2/Piso |
875.00 m2/Piso |
||||
|
Ubicación |
Distrito de Huancayo, Palián |
Distrito de Huancayo, Palián |
Distrito de Huancayo, Palián |
Distrito de Huancayo, Palián |
Distrito de Huancayo, Palián |
||||
|
Niveles |
3 |
3 |
5 |
3 |
5 |
||||
|
Altura de 1° Nivel |
4,04m |
3,80m |
3,20m |
4.00m |
3.20m |
||||
|
Altura de piso tipico |
3,60m |
3,60m |
2,80m |
3.00m |
2.80m |
||||
|
SISTEMA ESTRUCTURAL |
|
|
|
|
|
|
|
|
|
|
SISTEMA: Pórticos de Concreto Armado |
|||||||||
|
ELEMENTOS ESTRUCTURALES |
|||||||||
|
VIGAS XX |
0,45m X 0,90m |
0,35m X 0,70m |
0,30m X 0,50m |
0.35m X 0.70m |
0.30m X 0.50m |
||||
|
VIGAS YY |
0,45m X 0,55m |
0,35m X 0,70m |
0,30m X 0,60m |
0.35m X 0.70m |
0.30m X 0.60m |
||||
|
COLUMNAS XX |
0,45m X 0,80m |
0,40m X 0,80m |
0,40m X 0,40m |
0.40m X 0.80m |
0.40m X 0.40m |
||||
|
COLUMNAS YY |
0,45m X 0,80m |
0,40m X 0,80m |
0,25m X 0,30m |
0.40m X 0.80m |
0.25m X 0.30m |
||||
|
ALIGERADO (1D) |
e=0,20m |
e=0,20m |
e=0,20m |
e=0.20m |
e=0.20m |
||||
|
ELEMENTOS NO ESTRUCTURALES |
|||||||||
|
TABIQUERIA (Soga) |
e=0,15m |
e=0,15m |
e=0,15m |
e=0.15m |
e=0.15m |
||||
|
TABIQUERIA (Cabeza) |
e=0,25m |
e=0,25m |
e=0,25m |
e=0.25m |
e=0.25m |
||||
Tabla 2. Cargas consideradas por unidad de área y metro lineal
|
Cargas a considerar |
Edificio 1 - 2 |
Edificio 3 - 5 |
|
Loza aligerada |
0,3 Ton/m2 |
0,3 Ton/m2 * |
|
Acabados |
0,1 Ton/m2 |
0,1 Ton/m2 |
|
Sobrecarga oficinas |
0,3 Ton/m2 |
0,2 Ton/m2 |
|
Sobrecargas corredores |
0,4 Ton/m2 |
0,2 Ton/m2 |
|
Sobrecarga biblioteca |
0,4 Ton/m2 |
0,2 Ton/m2 |
|
Sobrecarga azotea |
0,1 Ton/m2 |
0,1 Ton/m2 |
|
Tabiquería soga H=2m |
0,54 Ton/m2 |
0,54 Ton/m2 |
|
Tabiquería cabeza H=2m |
0,9 Ton/m2 |
0,9 Ton/m2 |
|
Alfeizar H=1,20m |
0,324 Ton/m2 |
0,324 Ton/m2 |
|
* e=0,20 cm |
|
|
A continuación, se muestras los parámetros sísmicos y el espectro con el factor reducido respectivamente (Figura 2), posterior al realizar el modelamiento de la estructura, considerando el brazo rígido para la unión viga - columna, así mismo las losas aligeradas como diafragma rígido ya que fueron construidas monolíticamente con las vigas.
Se culminó el análisis en los 5 edificios con la incorporación de los disipadores de fluido viscoso en la disposición diagonal y chevron brace y se comparó con los resultados de los análisis sin la incorporación de los disipadores, donde se puede apreciar las reducciones significativas de las respuestas estructurales en ambas direcciones, los desplazamientos relativos de entrepiso disminuyeron hasta en un 40%, también la reducción de la fuerza cortante en la base es considerables con una reducción de hasta el 50%, y por ultimo los periodos de vibración fundamental se mantuvieron constantes ya que el disipador fluido viscoso solo le añade amortiguamiento al sistema mas no rigidez lateral. Se detallan las respuestas en las tablas 3 y 4.
Figura 2. Parámetros sísmicos del análisis modal espectral por edificación
Tabla 3. Comparación de las respuestas estructurales para cada edificio en la dirección XX
Tabla 4. Comparación de las respuestas estructurales para cada edificio en la dirección YY

Asimismo, se evaluó las 5 edificaciones analizadas con la disposición diagonal Simple no Lineal α=0.5 donde las respuestas de las cortante en la base muestran una notable reducción de aproximadamente 50% para las direcciones XX y YY respecto a la edificación sin amortiguador.
También en las 5 edificaciones analizadas con disipadores, prácticamente las frecuencias y periodos fundamentales de vibración tanto traslacionales y rotaciones se mantienen constantes con respecto a las edificaciones sin disipadores con ello se demuestra que el sistema estructural con disipadores solo añade amortiguamiento a la edificación mas no rigidez.
Los lazos histeréticos muestran un adecuado comportamiento en todas las edificaciones con disipadores de fluido viscoso, formando curvas elípticas con una relativa inclinación, pero con tendencia al eje horizontal de las abscisas, el cual confirma el buen desempeño que tendrán los dispositivos de amortiguamiento frente a un sismo.
Por lo tanto, se contrastó que la elección del disipador en la disposición configuración y disposición espacial en la estructura en las 5 edificaciones son eficientes y se mantendrían como la mejor alternativa.
El TMDI puede verse como una generalización clásica del uso de disipadores de energía en estructuras primarias MDOF excitadas y todos los enfoques de sintonización óptimos utilizados en brindan la protección sísmica esperada.
Basándose en los resultados obtenidos y en los autores consultados, se ejemplifica la efectividad del TMDI modelado como amortiguador clásico para suprimir el modo fundamental de vibración en estructuras lineales MDOF. Según Peña Ocampo et al. (2010), los amortiguadores de masa sintonizada (TMD) son efectivos en la reducción de la respuesta dinámica de las estructuras sometidas a cargas dinámicas, como las excitaciones sísmicas. En este contexto, se concluye que la incorporación del inerte en la configuración TMDI propuesta puede reemplazar parte de la masa vibratoria para lograr soluciones ligeras de control de vibraciones pasivas o mejorar el rendimiento estructural del sistema para la protección sísmica esperada (Giaralis & Petrini, 2017; Blandon-Valencia et al., 2024). La variante del TID presentada en el estudio se comporta como una solución viable y prometedora para el control pasivo de estructuras sometidas a excitaciones sísmicas, superando la efectividad de un TMD diseñado de forma óptima (Espinoza et al., 2018).
Los resultados obtenidos muestran que la incorporación del inerter en las estructuras evaluadas mejora significativamente su comportamiento sísmico. En particular, se observó una reducción notable en los desplazamientos relativos de entrepiso y en las fuerzas cortantes en la base. Por ejemplo, en el Edificio 1, un colegio rural de dos niveles, el desplazamiento relativo máximo de entrepiso se redujo de 0.0082 a 0.0040, y la fuerza cortante en la base disminuyó de 2576.04 toneladas a 1252.10 toneladas al considerar el inerter. Similarmente, en el Edificio 3, un multifamiliar de cinco niveles, el desplazamiento relativo máximo de entrepiso se redujo de 0.0091 a 0.0036, y la fuerza cortante en la base disminuyó de 4576.04 toneladas a 2252.10 toneladas.
Estos resultados confirman que el uso del inerter no solo mejora la rigidez y estabilidad de las estructuras, sino que también contribuye a una reducción significativa de las demandas sísmicas. La capacidad del inerter para reemplazar parte de la masa vibratoria permite soluciones más ligeras y eficientes en términos de control de vibraciones pasivas (Haukaas, 2008; Lamprou et al., 2013). Además, la reducción de las fuerzas internas y desplazamientos contribuye a una mayor seguridad y durabilidad de las edificaciones, especialmente en zonas de alta actividad sísmica como Huancayo.
La comparación de los periodos de vibración de las estructuras con y sin el dispositivo inerter también revela mejoras significativas. En todos los casos analizados, los periodos de vibración fundamental se redujeron, lo que indica una mayor rigidez estructural y una mejor capacidad de respuesta ante eventos sísmicos. Por ejemplo, en el Edificio 2, un colegio de tres niveles, el periodo de vibración fundamental se redujo de 0.50 segundos a 0.41 segundos al incorporar el inerter. Para Aguilar (2020) y Guerrero Bobadilla et al. (2022) es relevante notar que, cuando se incrementa la intensidad sísmica, la probabilidad de colapso de los modelos aislados que fueron rediseñados únicamente por carga gravitacional es prácticamente la misma que la de los edificios aislados. Esto debido a que el modo de falla de las estructuras aisladas fue gobernado por el desplazamiento máximo en el nivel de aislamiento.
La reducción de los periodos de vibración fundamental en las estructuras al incorporar el dispositivo inerter ofrece varios beneficios significativos para los humanos. Aumenta la seguridad al mejorar la rigidez estructural y la capacidad de respuesta ante eventos sísmicos, protegiendo la vida de los ocupantes. Además, minimiza los daños y los costos de reparación post-sísmica, proporcionando tranquilidad y confianza a los residentes. En edificios esenciales como colegios y hospitales, asegura la continuidad operativa tras un terremoto. También representa un ahorro económico a largo plazo al reducir la necesidad de reparaciones. Estos beneficios subrayan la importancia de implementar tecnologías avanzadas de protección sísmica en la construcción y rehabilitación de edificaciones, especialmente en zonas propensas a sismos.
Consideraciones finales
En la actualidad, numerosos proyectos de ingeniería emplean técnicas avanzadas para mitigar los efectos de los terremotos, destacándose los sistemas de aislamiento de base. Estos sistemas alteran las características dinámicas de una estructura, disminuyendo la demanda sísmica. Generalmente, se implementan en zonas sísmicas para proteger edificaciones importantes o aquellas que deben mantener funciones esenciales tras un terremoto.
Estos resultados confirman que el uso del inerter no solo mejora la rigidez y estabilidad de las estructuras, sino que también contribuye a una reducción significativa de las demandas sísmicas. La capacidad del inerter para reemplazar parte de la masa vibratoria permite soluciones más ligeras y eficientes en términos de control de vibraciones pasivas. Además, la reducción de las fuerzas internas y desplazamientos contribuye a una mayor seguridad y durabilidad de las edificaciones, especialmente en zonas de alta actividad sísmica como Huancayo.
La implementación del dispositivo inerter en las estructuras cíviles de Huancayo demuestra ser una estrategia efectiva para mejorar su comportamiento sísmico. Los resultados obtenidos en este estudio respaldan la viabilidad y beneficios de utilizar inerters como parte de las soluciones de protección sísmica, proporcionando una mayor seguridad y eficiencia en la respuesta estructural ante terremotos. Se recomienda continuar con investigaciones adicionales para optimizar el diseño y aplicación de estos dispositivos en diferentes tipos de edificaciones y condiciones sísmicas.
A los docentes formadores y a laUniversidad Peruana Los Andes-
No se reporta conflicto de intereses.
Aguilar, H J (2020), “Comportamiento sísmico de edificios con aisladores de péndulo de fricción en la zona del lago de la Ciudad de México”, Tesis de maestría, Programa de Maestría y Doctorado, UNAM, Ciudad de México.
Blandon-Valencia, J., Caicedo, D., & Lara-Valencia, L. (2024). Control de vibración de estructuras excitadas sísmicamente usando un dispositivo con sistema inerter. Revista EIA, 21(41). https://doi.org/10.24050/reia.v21i41.1685
Giaralis, A., & Petrini, F. (2017). Wind-Induced Vibration Mitigation in Tall Buildings Using the Tuned Mass-Damper-Inerter. Journal Of Structural Engineering, 143(9). https://doi.org/10.1061/(asce)st.1943-541x.0001863
Guerrero Bobadilla, H. G., Hernández, J. A., & Brito, O. S. (2022). Comportamiento sísmico de edificios con aisladores de péndulo de fricción en la zona del lago de la ciudad de México. Revista de Ingeniería Sísmica, 107, 1-21. https://doi.org/10.18867/ris.107.584a
Haukaas, T. (2008). Unified reliability and design optimization for earthquake engineering. Probabilistic Engineering Mechanics, 23(4), 471-481. https://doi.org/10.1016/j.probengmech.2007.10.008
Lamprou, A., Jia, G., & Taflanidis, A. A. (2013). Life-cycle seismic loss estimation and global sensitivity analysis based on stochastic ground motion modeling. Engineering Structures, 54, 192-206. https://doi.org/10.1016/j.engstruct.2013.04.001
Ordaz, M. G., Cardona, O.-D., Salgado-Gálvez, M. A., Bernal-Granados, G. A., Singh, S. K., & Zuloaga-Romero, D. (2014). Probabilistic seismic hazard assessment at global level. International Journal of Disaster Risk Reduction, 10, 419-427. https://doi.org/10.1016/j.ijdrr.2014.05.004
Peña Ocampo, F. J., Moreno, C. P., & Thomson, P. (2010). Diseño e implementación de un amortiguador de masa sintonizada robusto para disminuir la respuesta dinámica en estructura metálica. Jornadas AIE, Buenos Aires, Argentina.
Petrini, F., Giaralis, A., & Wang, Z. (2020). Optimal tuned mass-damper-inerter (TMDI) design in wind-excited tall buildings for occupants’ comfort serviceability performance and energy harvesting. Engineering Structures, 204, 109904. https://doi.org/10.1016/j.engstruct.2019.109904
Ruiz, R., Taflanidis, A. A., Giaralis, A., & Lopez-Garcia, D. (2018). Risk-informed optimization of the tuned mass-damper-inerter (TMDI) for the seismic protection of multi-storey building structures. Engineering Structures, 177, 836-850. https://doi.org/10.1016/j.engstruct.2018.08.074
Saitua, F., Lopez-Garcia, D., & Taflanidis, A. A. (2018). Optimization of height-wise damper distributions considering practical design issues. Engineering Structures, 173, 768-786. https://doi.org/10.1016/j.engstruct.2018.04.008
Steenbergen, R. D. J. M., Koster, T., & Geurts, C. P. W. (2012). The effect of climate change and natural variability on wind loading values for buildings. Building and Environment, 55, 178-186. https://doi.org/10.1016/j.buildenv.2012.03.010
Zhu, H., Li, Y., Shen, W., & Zhu, S. (2019). Mechanical and energy-harvesting model for electromagnetic inertial mass dampers. Mechanical Systems and Signal Processing, 120, 203-220. https://doi.org/10.1016/j.ymssp.2018.10.023
